云闪付 云闪付APP

计算产品服务 2025-06-18

云闪付 云闪付APPA924 DS大模型一体机硬件维保服务说明书_V1.1

云闪付 云闪付APPA924 DS大模型一体机硬件维保服务说明书_V1.1_2.png

1.jpg




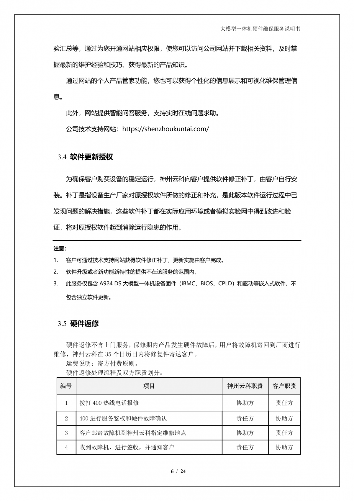
云闪付 云闪付APPA924 DS大模型一体机硬件维保服务说明书_V1.1_14.png